2024年中国工业软件行业市场规模将接近3332亿元
根据中华人民共和国国家标准《信息技术 软件工程术语》(标准号:GB/T 11457-2006),软件的定义是与计算机系统的操作有关的计算机程序、规程和可能相关的文档。工业软件是指在工业领域里应用的软件,包括系统、应用、中间件、嵌入式等。这些软件在工业生产和管理中发挥着重要作用,帮助企业提高生产效率、优化资源配置、降低运营成本。2023年中国工业软件行业市场规模达到2824亿元,五年复合增速达到13.84%。初步估算,2024年中国工业软件行业市场规模将达到近3332亿元。

细分市场
工业软件根据工业流程可以划分为经营管理类工业软件、生产控制类工业软件、研发设计类工业软件和嵌入式工业软件,根据统计2023年我国工业软件细分市场中,嵌入式软件(不含嵌入式系统软件)占比最高超过50%,其次是生产控制类工业软件和经营管理类工业软件。

产业竞争
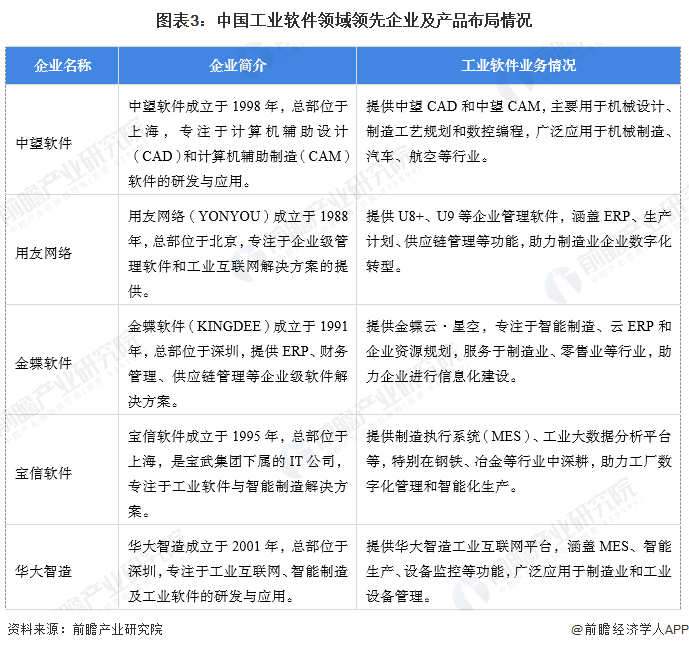
中国工业软件行业竞争格局日益激烈,随着智能制造、工业互联网和大数据的兴起,本土企业逐渐加强自主研发,提升核心竞争力,推动产业升级,如中望软件、宝信软件、华大智造等,这些公司专注于CAD、CAM、MES、PLM等领域,推动制造业数字化转型。尽管如此,当前国际品牌如达索系统、Siemens等仍占据着重要市场份额。

来源链接:https://www.gkong.com/item/news/2025/02/120140.html
本站声明:网站内容来源于网络,如有侵权,请联系我们,我们将及时处理。
© 版权声明
本站部分资源来自于网络,仅供学习与参考,请勿用于商业用途,否则产生的一切后果将由您(转载者)自己承担!
如有侵犯您的版权,请及时联系3500663466@qq.com,我们将第一时间删除本站数据。