1、 工业自动化产业上市公司汇总
随着人工智能和数据实时获取技术的不断完善,工业自动化产品逐渐渗透工业、医疗、电力、交通等应用领域,国民生活对工业自动化产品的需求不断增加。在庞大的市场需求吸引下,不断有企业进入工业自动化领域。目前,我国工业自动化产业的上市公司数量较多,主要分布在产业链上游和中游。

图表1:2024年中国工业自动化行业上市公司汇总(一)

图表2:2024年中国工业自动化行业上市公司汇总(二)

图表3:2024年中国工业自动化行业上市公司汇总(三)

图表4:2024年中国工业自动化行业上市公司基本信息及营收表现(单位:亿元)(一)

图表5:2024年中国工业自动化行业上市公司基本信息及营收表现(单位:亿元)(二)

图表6:2024年中国工业自动化行业上市公司基本信息及营收表现(单位:亿元)(三)
从工业自动化行业上市公司的区域分布来看,企业多分布于长三角和珠三角地区。其中,广东省工业自动化行业的上市企业数量最多。

图表7:2024年中国工业自动化行业上市公司区域热力图(按所属地)
2、 工业自动化行业上市公司基本信息对比
从工业自动化行业的上市企业布局和已有公开信息分析,成立时间最早的是科远智慧,注册资本最多的是汇川技术;上市公司中招投标信息最多的是国电南自。

图表8:截至2024年12月中国工业自动化行业上市公司基本信息(单位:万元,条)
注:上表统计时间截至2024年12月21日
从工业自动化行业的上市企业已有的公开信息分析,专利信息相对较多的企业是中控技术和汇川技术,其中中控技术发明专利数量最多,为1030条;员工总数最多的企业是汇川技术,员工总数为23685人。

图表9:2024年中国工业自动化行业上市公司专利信息和员工构成分析(一)

图表10:2024年中国工业自动化行业上市公司专利信息和员工构成分析(二)
3、 工业自动化行业上市公司业务布局对比
工业自动化行业的上市公司中,大部分企业的工业自动化业务占比都较高,信捷电气、禾川科技等上市公司工业自动化业务占比在90%以上。从区域布局来看,华东地区是大部分工业自动化上市公司的重点布局区域,此外,英威腾、博杰股份、麦格米特国外业务也占据一定比例,达到30%以上。

图表11:2024年中国工业自动化上市公司业务布局情况分析(一)

图表12:2024年中国工业自动化上市公司业务布局情况分析(二)
4、 工业自动化行业上市公司工业自动化业务业绩对比
目前,我国工业自动化行业的代表性上市企业中,汇川技术、中控技术、国电南自等工业自动化业务收入规模较大,2024年上半年,汇川技术、中控技术和国电南自工业自动化业务收入分别为75.2亿元、31.89亿元、24.94亿元。汇川技术、博杰股份等工业自动化业务毛利率较高,2024年上半年毛利率均超过40%。

图表13:2024年中国工业自动化上市公司业绩对比(单位:台,万台,万件)
注:上表营收和毛利率数据分析自各上市公司2024年中报,销量数据为2023年
5、工业自动化行业上市公司工业自动化业务规划对比
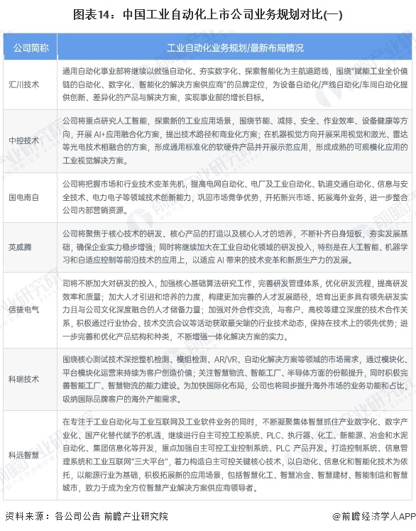
从各大企业的业务规划及最新业务布局情况来看,企业的业务规划主要集中在巩固现有优势产品地位、加强研发投入、拥抱人工智能和加强市场拓展等方面。

图表14:中国工业自动化上市公司业务规划对比(一)

图表15:中国工业自动化上市公司业务规划对比(二)
来源链接:https://www.gkong.com/item/news/2025/02/120158.html
本站声明:网站内容来源于网络,如有侵权,请联系我们,我们将及时处理。