近日,据港交所官网,京东工业股份有限公司(以下简称“京东工业”)于更新招股书,继续推进港交所主板上市进程,美银、高盛和海通国际担任联席保荐人。
京东工业原本属于京东企业业务,2017年7月成为京东集团的独立业务单元,并更名为“京东工业”。2018年以京东一级类目的形式正式上线,获得京东商城的首页入口。随着工业企业的专业采购需求日渐增多,以及对中国工业数字化前景的看好,2019年3月,京东集团首次对外公布了京东工业品战略。
背靠京东,京东工业品顺势成为资本市场的烫手货,国内外资本相继押注。2020年5月-2023年3月,京东工业累计筹集资金6.35亿美元,IPO前最后一轮融资时,估值被推向67亿美元。
2020年5月,京东工业品获得2.3亿美元A轮优先股融资,GGV纪源资本领投,红杉中国、CPE源峰等多家投资机构跟投,投后估值超过20亿美元。
接着在2021年1月完成A-1轮优先股融资,包括Domking、GGV在内的一批第三方投资者,给京东工业品带来1.05亿美元。半年后,京东工业品升级为京东集团的一个独立业务单元,并更名为“京东工业”。

随后,京东拆分京东工业独立上市。2023年3月底,京东工业和京东集团旗下另一公司京东产发,同时向港交所递交招股书。目前,京东产发IPO未有进一步推进,京东工业则在2年时间内,三次尝试港股IPO,期间未获任何公开融资。
中东财团的融资成为京东工业IPO前最后一轮融资。2023年3月上旬,即首次递表前夕,京东工业完成B轮优先股融资,总额3亿美元,对应估值67亿美元,是三年前的三倍。
此轮融资由阿布扎比主权基金Mubadala和阿布扎比投资基金42XFund共同领投,大型资管集团M&G、全球私募巨头EQT旗下的亚洲平台BPEA EQT(原霸菱亚洲投资)、以及老股东红杉中国跟投。
阿布扎比主权基金Mubadala源于阿联酋七大酋长国之一的阿布扎比石油盈余,其资产管理规模截至2022年末已高达2840亿美元。而阿布扎比投资基金42Xfund则隶属于G42,这是一家总部位于阿布扎比的人工智能公司,由阿联酋王室成员Sheikh Tahnoon bin Zayed Al Nahyan创立。

短期内通过吸收外部资本快速扩张规模,使得京东工业的股权较为分散,但刘强东通过股权布局,保证了京东集团对京东工业的绝对控制。
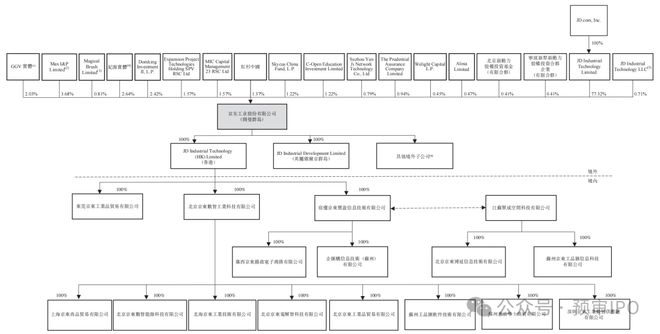
目前京东工业前五大股东分别为:JD Industrial Technology Limited持股77.32%,Max I&P Limited持股3.68%,纪源实体持股2.64%,Domking Investment II, L.P.持股2.42%,GGV实体持股2.03%。顺利上市之后,JD Industrial Technology Limited仍将持有50%以上的股权。
Max I&P Limited由刘强东全资持有且实际控制,换言之刘强东持股3.68%,该部分股权来自员工股权激励的奖励。刘强东连同Max Smart Limited、Fortune Rising Holdings Limited及Max I&P Limited被视为控股股东。GGV纪源资本为最大的外部股东,直接和间接持股合计约7.3%。
京东集团通过JD Industrial Technology Limited、JD Industrial Technology LLC、Magical Brush Limited合计持有京东工业78.84%的股份,他们与刘强东构成控股股东集团。
截止2025年1月,刘强东持有京东集团11.2%的股份,且通过AB股牢牢掌控京东集团的决策权。
不过对于京东工业的发展,刘强东并未过多插手,其实际负责人为宋春正,目前担任京东工业的执行董事兼CEO。
宋春正于2013年加入京东集团,领导孵化了京东企业业务,2017年7月起主导京东工业业务的内部孵化和创新,且此后一直推动工业供应链端到端数智化,推动了京东工业供应链数智化转型。
来源链接:https://www.gkong.com/item/news/2025/04/121332.html
本站声明:网站内容来源于网络,如有侵权,请联系我们,我们将及时处理。