近日,证监会网站显示,海尔集团旗下工业互联网平台卡奥斯物联科技股份有限公司(简称“卡奥斯”)在山东证监局辅导备案,正式开启IPO,辅导机构为中金公司。
这意味着工业互联网产业最大领军企业正式开启IPO上市之路,同时也意味着“海尔系”上市公司的数量有望再度扩容。

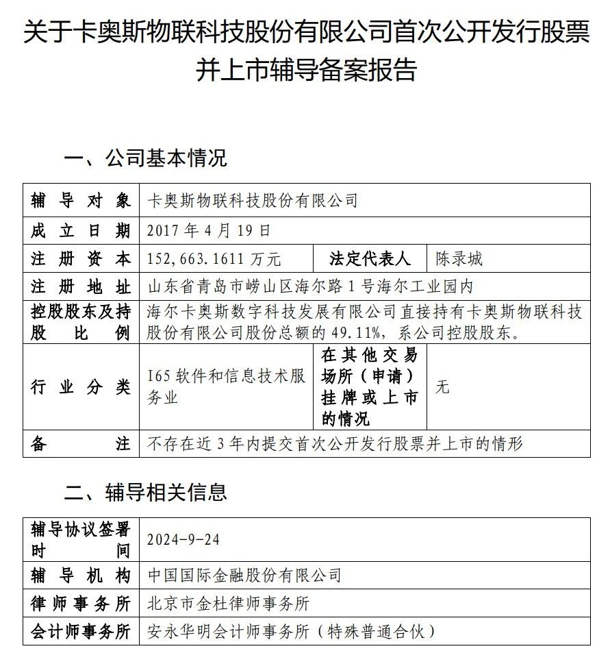
辅导备案报告显示,卡奥斯成立于2017年4月,注册资本152663.16万元,海尔卡奥斯数字科技发展有限公司直接持有卡奥斯股份总额的49.11%,系公司控股股东。股权穿透后,海尔集团是卡奥斯的实际控制人。
该公司官网披露,卡奥斯COSMOPlat是海尔基于近40年制造经验,于2017年4月首创的以大规模定制为核心、引入用户全流程参与体验的工业互联网平台,以创全球引领的世界级工业互联网平台为使命,构建了跨行业、跨领域、跨区域立体化赋能新范式,赋能多个行业数字化转型升级。

官网信息显示,经过快速稳健发展,平台估值超164亿元,品牌价值达1027.77亿元,成为行业首个突破千亿的品牌。连续五年位居国家级“双跨”平台首位;主导、参与制定ISO、IEEE、IEC、UL四大国际标准,并牵头制定了首个工业互联网系统功能架构国际标准,填补了国际空白。
目前卡奥斯COSMOPlat赋能海尔智家入选国家首批“数字领航”企业,位居首位,并打造了11座世界“灯塔工厂”,孕育了化工、模具、能源等15个行业生态,并在全球20多个国家推广复制,助力全球企业数字化转型。
日前,“工业互联网世界”调研组在《2024年工业互联网(100家)产业调研报告》中对100家企业的综合调研,给出了基于技术能力和市场能力的工业互联网100家企业象限图,卡奥斯位于领导者象限。

业内人士称,作为连续5年领跑的“双跨”工业互联网,卡奥斯COSMOPlat工业互联网平台的进化和迭代,是观察中国数字经济发展的一个典型样本。
公开报道显示,基于以用户为中心的大规模个性化定制模式创新,卡奥斯COSMOPlat聚焦“一米宽、百米深”的工业制造领域,为企业、行业、园区、城市数字化转型提供了场景解决方案,形成了“大企业共建、小企业共享”的工业互联网新生态。
在数据要素领域,基于大连接、大数据、大模型的核心技术优势,平台创新打造集数据采集、处理、应用、流通于一体的工业领域全链条数商解决方案,有效解决了工业数据供给质量不高、流通机制不畅、应用潜力释放不够等问题。

在数据采集和连通方面,通过智能物联和数字工业操作系统,平台拥有最高可完成10万+设备数据实时上报的高效数据采集能力;
在数据分析和应用方面,通过天数大数据平台、天智工业大模型等核心产品,平台实现毫秒级数据查询分析和全要素数据治理运营,研发工业APP超200个;
在数据流通方面,卡奥斯COSMOPlat则构建起覆盖10家数据交易和资产评估机构、20家律师和会计师事务所及30余家专业化服务机构的数商服务生态。
目前,卡奥斯COSMOPlat已打造出覆盖8大行业的100余个应用场景,为工业数据高价值转化提供了技术支撑。通过制造技术革新、服务效率提升和业态模式创新,卡奥斯COSMOPlat工业互联网平台已链接90万家企业,覆盖15个行业生态,服务企业16万家。
9月24日,卡奥斯与中金公司签订了辅导协议,成为海尔系上市后备军。
当前,海尔集团已构建起一个多元化的上市公司体系,旗下拥有海尔智家(同时在A股和H股上市)、海尔生物、盈康生命、雷神科技、上海莱士以及众淼控股等七家上市公司。此次卡奥斯启动IPO进程,无疑将进一步丰富海尔系的上市公司版图。